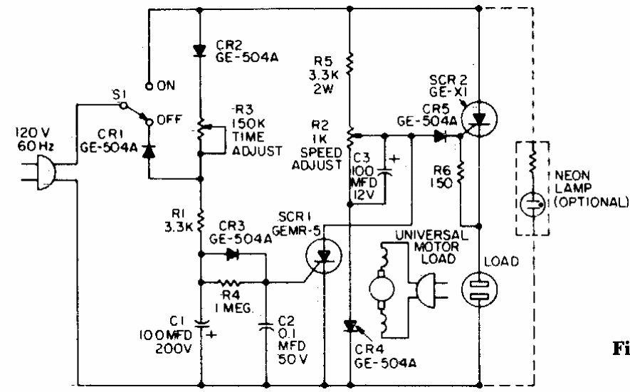
This circuit for alternating current loads has a built-in timer. SCR2 is according to the motor current and must be equipped with a heat sink. The circuit is from a 70s GE documentation.
This circuit was obtained in a 1986 documentation consisting of an active frequency divider for...
OSEPP makes available through Mouser Electronics a series of 100% Arduino compatible robotic kits. The...
We found this circuit in a 1977 National Semiconductor audio manual. The integrated circuit is the...