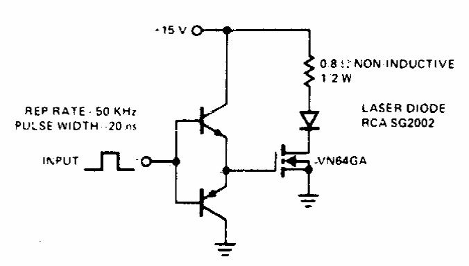
This circuit can modulate a laser rate at frequencies of 50 kHz. We found the old documentation. The bipolar transistors can be the BD135 and 136 and the FET admits equivalent.
March 2017 - The integrated circuit division of IXYS is presented the integrated relay that makes...
This circuit is from the time when cars used contact breakers. This 80's version measures the dwell...
We found this circuit in the Radio Electronics magazine of January 1986. The frequency is given by the...