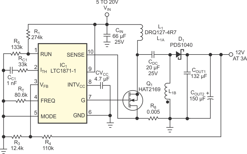
Based on the LTC3862, this circuit consists of a DC-DC converter capable of operating with input voltages lower than the desired output. MOSFET admits equivalent.
This is the traditional version of a neon flasher, found in a 2004 documentation. The capacitor...
The traditional circuit was taken from a French magazine Radio Plans that no longer exists but can...
This circuit was found in an American documentation from 1975. The components of the time can no...