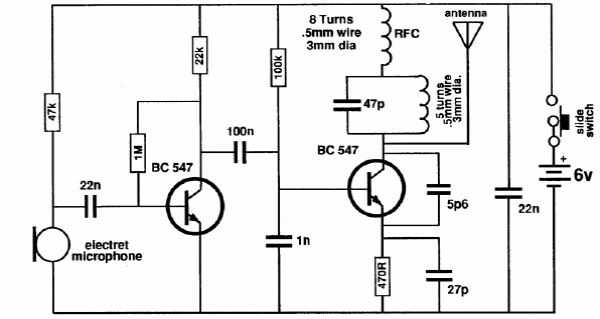
Assembled with SMD components this spy can be made very small. We found it in an Australian publication from 1991. The range is a few tens of meters.

Assembled with SMD components this spy can be made very small. We found it in an Australian publication from 1991. The range is a few tens of meters.
