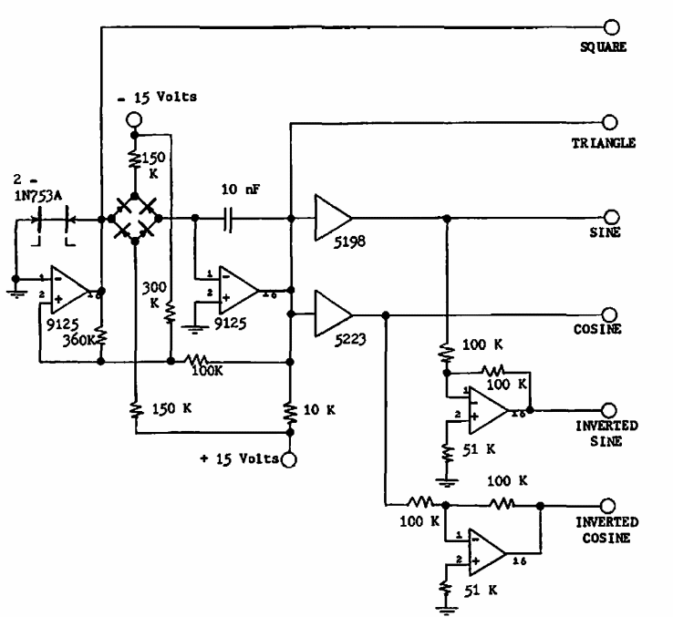
Found in an old American publication, this circuit generates signals of various waveforms. The frequency depends on the components. Operational amplifiers are from the period.
The proposed circuit generates signals in the range between 9 kHz and more than 44 kHz, which, it is...
This circuit uses currently uncommon components, including the 10.7 MHz (FI) filter. This circuit was...
This small power supply for low currents (5mA) is suitable for power low-power TTL experimental circuits....