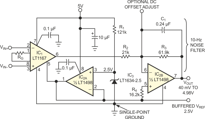
Using circuits from Analog Devices, this circuit does not need a symmetrical power supply. It is also offset adjustable and is based on the LT1498 and LT1167 op amps.
The proposed circuit generates signals in the range between 9 kHz and more than 44 kHz, which, it is...
This circuit uses currently uncommon components, including the 10.7 MHz (FI) filter. This circuit was...
This small power supply for low currents (5mA) is suitable for power low-power TTL experimental circuits....