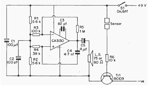
Using an operational amplifier with FET, this circuit was found in an English documentation from 1977. It can also be used as a moisture and leakage alarm.

Using an operational amplifier with FET, this circuit was found in an English documentation from 1977. It can also be used as a moisture and leakage alarm.
