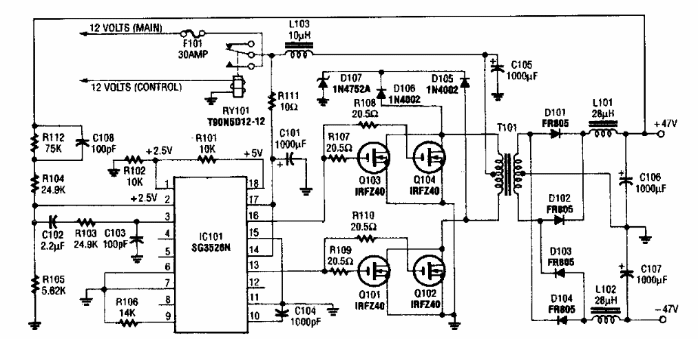
This power supply circuit for high power audio amplifiers was found in Radio Electronics from the 90's. Power MOSFETs admit modern equivalents. The output current is 5 A.
The proposed circuit generates signals in the range between 9 kHz and more than 44 kHz, which, it is...
This circuit uses currently uncommon components, including the 10.7 MHz (FI) filter. This circuit was...
This small power supply for low currents (5mA) is suitable for power low-power TTL experimental circuits....