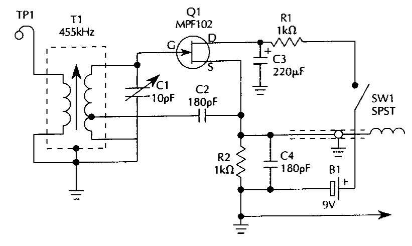
This oscillator uses a small IF transformer taken from an old transistor radio. FET admits equivalents. The circuit can be used to calibrate radios.
The proposed circuit generates signals in the range between 9 kHz and more than 44 kHz, which, it is...
This circuit uses currently uncommon components, including the 10.7 MHz (FI) filter. This circuit was...
This small power supply for low currents (5mA) is suitable for power low-power TTL experimental circuits....