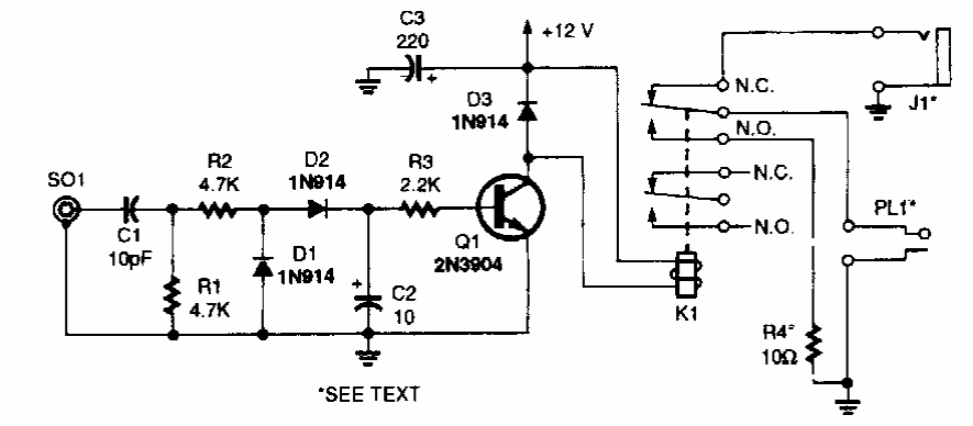
This circuit was found in a Popular Electronics from the 90s. Its purpose is to disable the output of an FM or VHF receiver between stations, preventing the reproduction of hiss.
The proposed circuit generates signals in the range between 9 kHz and more than 44 kHz, which, it is...
This circuit uses currently uncommon components, including the 10.7 MHz (FI) filter. This circuit was...
This small power supply for low currents (5mA) is suitable for power low-power TTL experimental circuits....