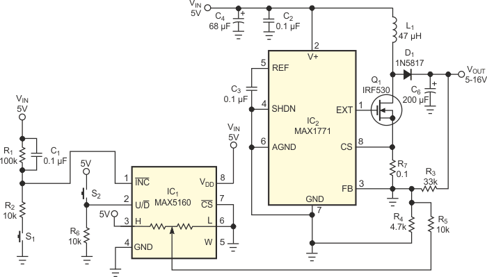
Using Maxim components, this circuit consists of a regulator to a boost converter. The circuit operates in the indicated voltage range. The MAX5160M consists of a digital potentiometer.
The proposed circuit generates signals in the range between 9 kHz and more than 44 kHz, which, it is...
This circuit uses currently uncommon components, including the 10.7 MHz (FI) filter. This circuit was...
This small power supply for low currents (5mA) is suitable for power low-power TTL experimental circuits....