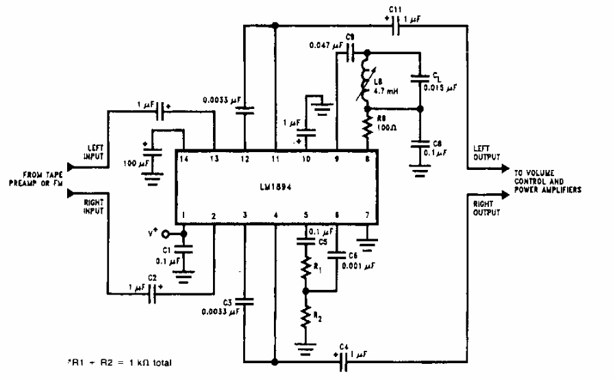
This circuit was found in a National Semiconductor Handbook from the 1990s. The integrated circuit used is from the time and the circuit is stereo.
The proposed circuit generates signals in the range between 9 kHz and more than 44 kHz, which, it is...
This circuit uses currently uncommon components, including the 10.7 MHz (FI) filter. This circuit was...
This small power supply for low currents (5mA) is suitable for power low-power TTL experimental circuits....