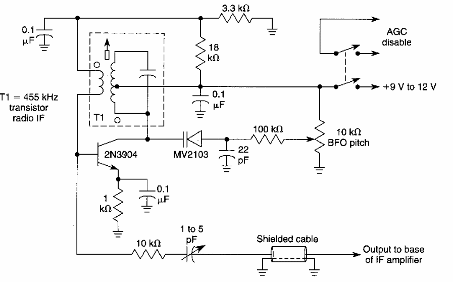
This circuit was proposed by an old American documentation for listening to SSB stations. The circuit makes use of a small old radio 455 kHz IF transformer.
The proposed circuit generates signals in the range between 9 kHz and more than 44 kHz, which, it is...
This circuit uses currently uncommon components, including the 10.7 MHz (FI) filter. This circuit was...
This small power supply for low currents (5mA) is suitable for power low-power TTL experimental circuits....