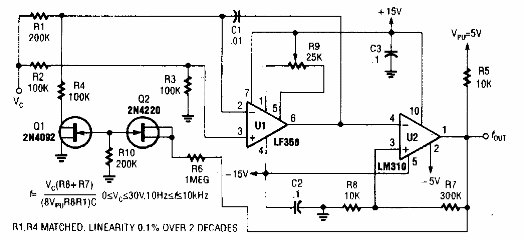
This circuit generates signals from 10 Hz to 10 kHz. We found it in a Popular Electronics from the 90's. The components admit equivalents.
The proposed circuit generates signals in the range between 9 kHz and more than 44 kHz, which, it is...
This circuit uses currently uncommon components, including the 10.7 MHz (FI) filter. This circuit was...
This small power supply for low currents (5mA) is suitable for power low-power TTL experimental circuits....