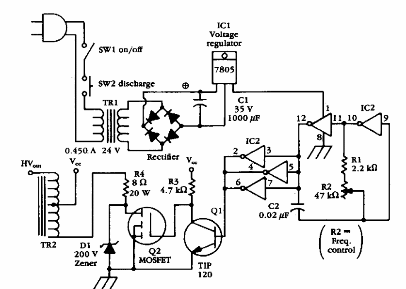
Found in McGraw Hill documentation from the 1990s, this circuit supplies high voltage to the electrodes of a Kirlian machine. High current MOSFETs can be used.
The proposed circuit generates signals in the range between 9 kHz and more than 44 kHz, which, it is...
This circuit uses currently uncommon components, including the 10.7 MHz (FI) filter. This circuit was...
This small power supply for low currents (5mA) is suitable for power low-power TTL experimental circuits....