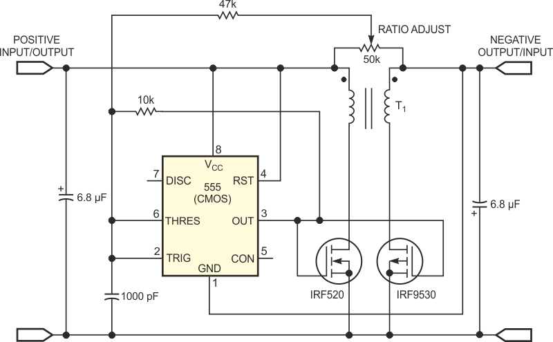
This interesting circuit was found on the Internet and is based on the 555. The circuit uses power MOSFETs that determine its output. No information about the transformer was provided.
The proposed circuit generates signals in the range between 9 kHz and more than 44 kHz, which, it is...
This circuit uses currently uncommon components, including the 10.7 MHz (FI) filter. This circuit was...
This small power supply for low currents (5mA) is suitable for power low-power TTL experimental circuits....