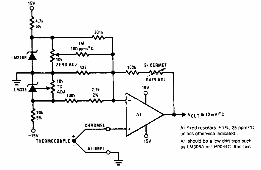
This circuit was found in National Semiconductor documentation from the 1990s. It has cold junction compensation.
The proposed circuit generates signals in the range between 9 kHz and more than 44 kHz, which, it is...
This circuit uses currently uncommon components, including the 10.7 MHz (FI) filter. This circuit was...
This small power supply for low currents (5mA) is suitable for power low-power TTL experimental circuits....