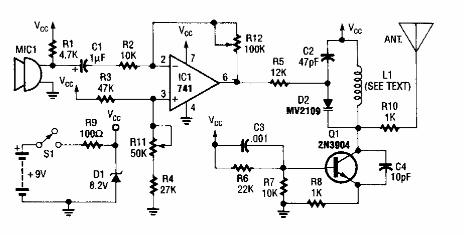
This circuit was found in an Electronic Experimenter Handbook from the 90's. The coil can be formed by 4 turns of wire 28 with 0.5 cm diameter without core for the FM band.
The proposed circuit generates signals in the range between 9 kHz and more than 44 kHz, which, it is...
This circuit uses currently uncommon components, including the 10.7 MHz (FI) filter. This circuit was...
This small power supply for low currents (5mA) is suitable for power low-power TTL experimental circuits....