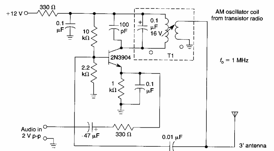
This simple wireless microphone circuit for the MW band was found in an old American documentation. The coil is the oscillator of an old MW radio.
This circuit triggers an alarm when the mains power is cut off. The circuit was found in the July...
This acutely tuned circuit was found in American documentation from the 1960s. The transistors are germanium...
This small AM transmitter was found in American documentation from the 1980s. Transistor support...