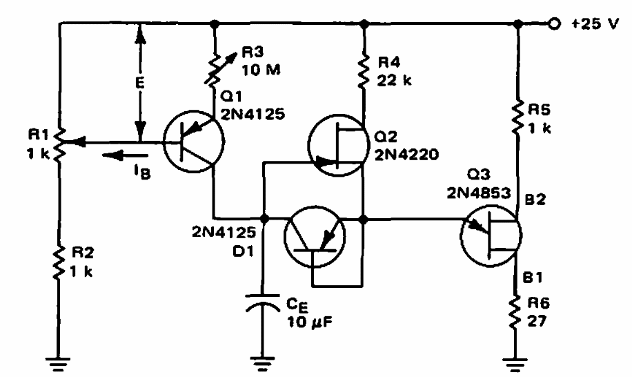
This circuit was found in a Motorola documentation from 1968. The circuit makes use of FETs and bipolar of the time and can be applied to modern equivalents.
It is like to the previous circuit with a lock that keeps the LED on at the end of the timer. The...
The presented circuit generates a signal in the form of a ladder that can be useful for surveying the...
This 2005 Linear Technology circuit has separate outputs for monitoring the charge and discharge...