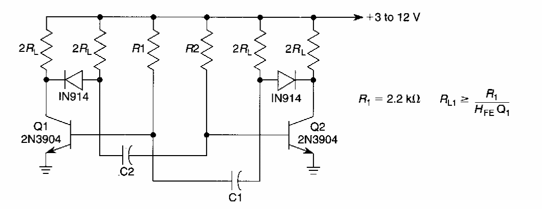
Suggested by an American documentation from the 90s, this circuit generates signals with frequencies determined by the capacitors and calculated by the formula next to the diagram.
This circuit was obtained in a 1978 publication, but it can be assembled with current components like...
This sensitive multi-circuit and component prover uses two transistors and has a switch position where...
Suggested by an old Popular Electronics, this circuit is based on an uncommon integrated today,...