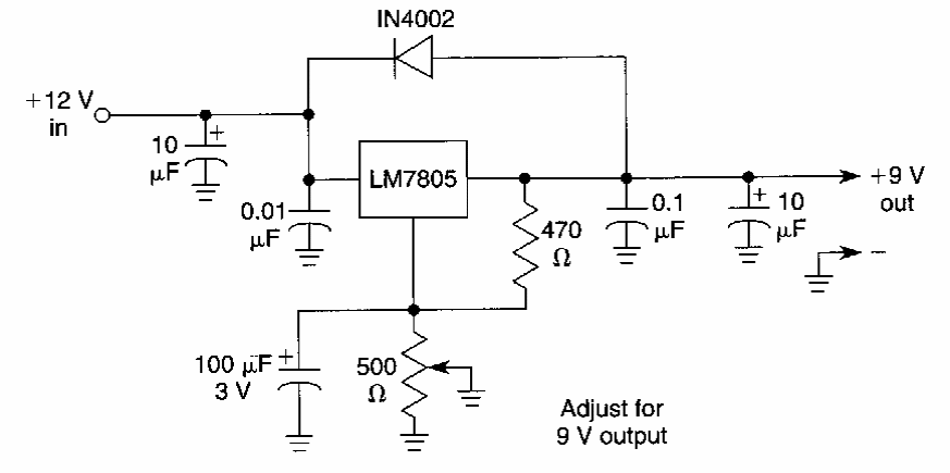
In the figure we have a 9V source using a 5V 7805 regulator. The circuit is from an American documentation from the 90s. The circuit has a 12V input. The maximum current is 1 A.
This circuit is from a technical documentation from Texas Instruments from 1978. In it we have the...
We found this circuit in a publication with experiments with operational amplifiers from 1973. The...
Using a varactor or varicap, this 1969 Electronics World circuit has a modulation range from 75...