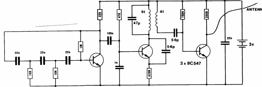
This transmitter emits a modulated signal at a frequency given by the first transistor in the phase shift oscillator. The circuit is from an Australian publication from 1991.
This VHF transmitter was found in Radio Electronics magazine from June 1964. The transistor is an...
This two-transistor circuit is from a Radio Electronics magazine from April 1965. The transistors are...
This circuit was found in a 1967 documentation. The switch diode is a component of the time and is...