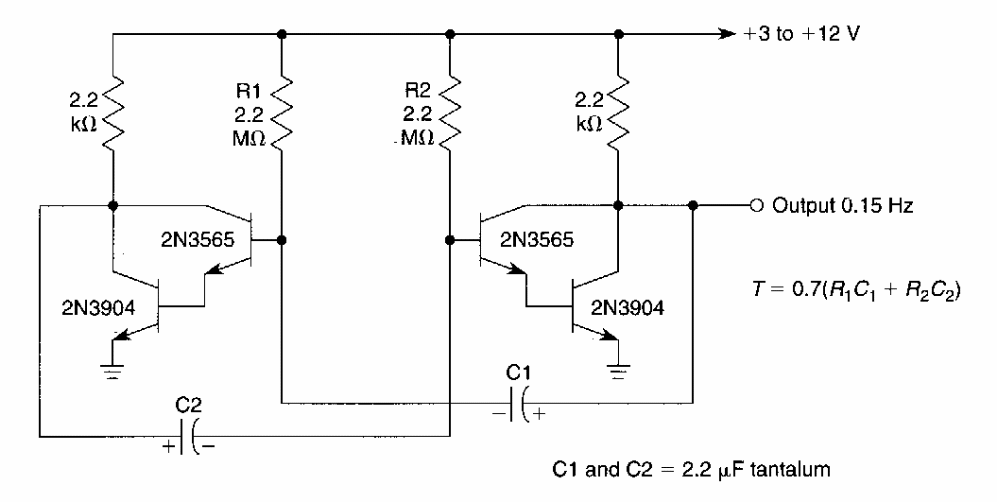
This circuit for very low frequencies was found in an American documentation from the 90's. Transistors are for general use and the frequency depends on C1 and C2.
We found this protection circuit for op amps in the Encyclopedia of Electronic Circuits Volume 5 from...
The use of field effect transistors in this circuit improves its performance. This configuration is from a...
Found in old American documentation, this circuit makes use of operational amplifiers from the 70s...