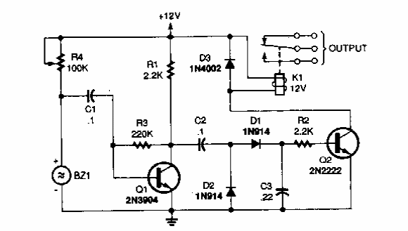
This circuit was found in a Popular Electronics from the 90s. The circuit uses a ceramic capsule as an emitter and detector.

This circuit was found in a Popular Electronics from the 90s. The circuit uses a ceramic capsule as an emitter and detector.