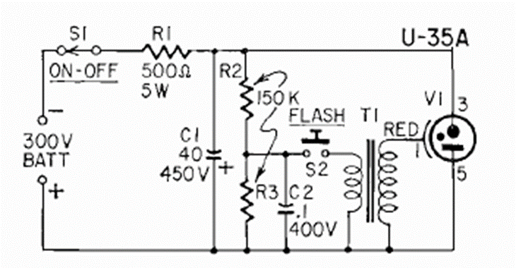
This circuit fires a xenon lamp being powered by a 300 V battery. The circuit is from a Radio Electronics from November 1964 and was used to scare people. It can be designed with a battery-powered inverter.
This circuit fires a xenon lamp being powered by a 300 V battery. The circuit is from a Radio Electronics from November 1964 and was used to scare people. It can be designed with a battery-powered inverter.