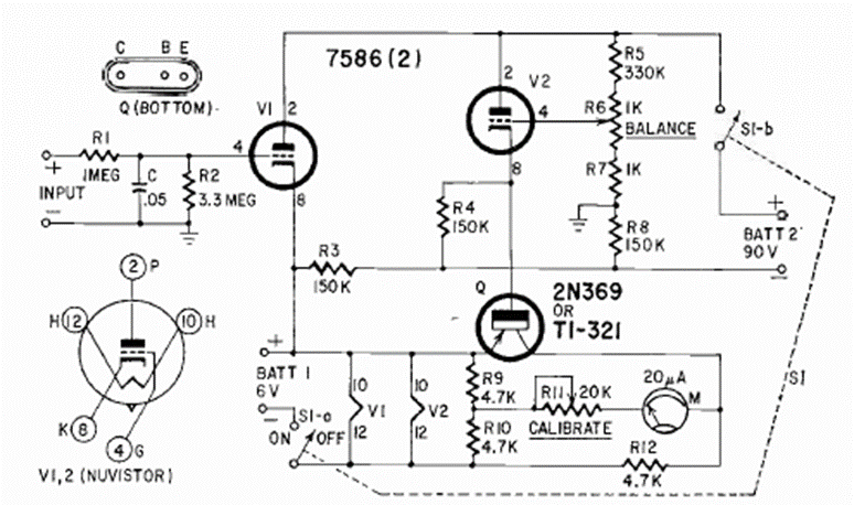
We found this circuit in a Radio Electronics from December 1963. The circuit combines valves and transistors and has a high input resistance. The circuit is powered by two batteries.
This circuit is from the 1983 Intersil Databook. The circuit has an A / D converter for display of 4 and...
We found this circuit in Linear Technology Applications of 1997. The circuit uses common...
Found in a 90's EDN, this circuit generates signals in the frequency range given by the graph. The...