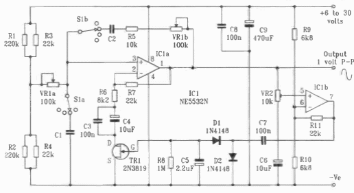
This circuit generates excellent sinusoidal signals and has the frequency adjusted by VR1 which is double. Operational amplifiers support equivalents. The circuit is from year 90 documentation.

This circuit generates excellent sinusoidal signals and has the frequency adjusted by VR1 which is double. Operational amplifiers support equivalents. The circuit is from year 90 documentation.
