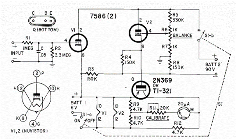
We found this circuit in a Radio Electronics from December 1963. The circuit combines valves and transistors and has a high input resistance. The circuit is powered by two batteries.
In this circuit the LED lights up when the voltage drops below the value set in the trimpot. The...
This circuit was obtained from a Linear Technology manual from the 90's. The integrated circuits are...
Found in a 1995 documentation, this circuit is an alternative output to the previous circuits. The MOSFETs...