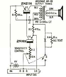
This circuit was found in Radio Electronics magazine from September 1959. The circuit emits a loud sound when triggered. Power comes from a 4 V battery.

This circuit was found in Radio Electronics magazine from September 1959. The circuit emits a loud sound when triggered. Power comes from a 4 V battery.
