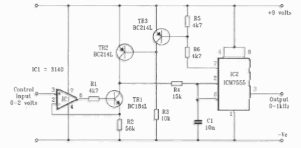
Using the CMOS version of the 555, this circuit generates voltage-controlled signals in a range that depends on the value of capacitor C1. The signals are rectangular.

Using the CMOS version of the 555, this circuit generates voltage-controlled signals in a range that depends on the value of capacitor C1. The signals are rectangular.
