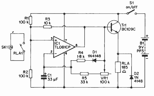
The transistor in this circuit can be replaced with any general-purpose equivalent. The time depends on C1 and is set in VR1.

The transistor in this circuit can be replaced with any general-purpose equivalent. The time depends on C1 and is set in VR1.
