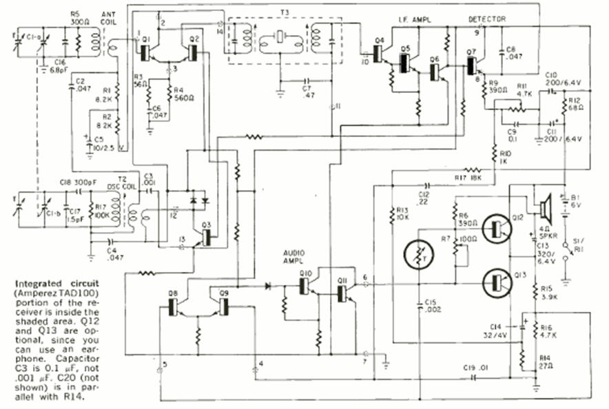
This is one of the first radios with an integrated circuit. The circuit is from a Radio Electronics from November 1969. The circuit is powered by a 9 V battery.
This circuit was found in Electronics Now magazine and can be applied to any JFET. The circuit has high...
When this alarm is off current drained is very low, only about 60 µA. The circuit can be powered...
This circuit was published in an English magazine from 1977, but it can be easily assembled since...