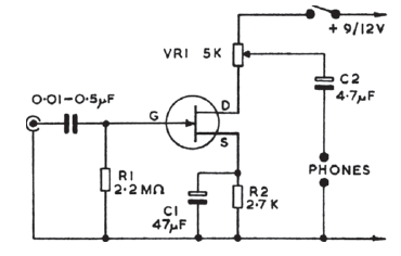
We found this circuit in an old English publication. Any general purpose JFET can be used. The output is for high impedance headphones in this case.

We found this circuit in an old English publication. Any general purpose JFET can be used. The output is for high impedance headphones in this case.
