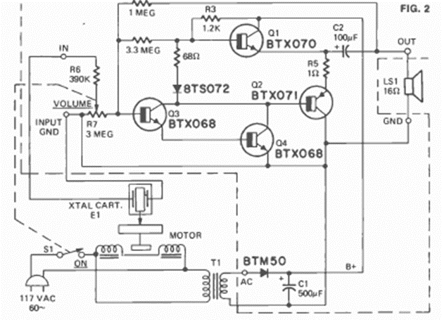
This is the circuit of a turntable from the 1970s. We found it in a repair article in the December 1974 Radio Electronics magazine. The circuit is mains powered.

This is the circuit of a turntable from the 1970s. We found it in a repair article in the December 1974 Radio Electronics magazine. The circuit is mains powered.
