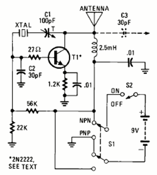
This circuit, which can function as a small transmitter, was found in the July 1978 issue of Radio Electronics magazine. The frequency depends on the crystal and can reach a few tens of megahertz.

This circuit, which can function as a small transmitter, was found in the July 1978 issue of Radio Electronics magazine. The frequency depends on the crystal and can reach a few tens of megahertz.
