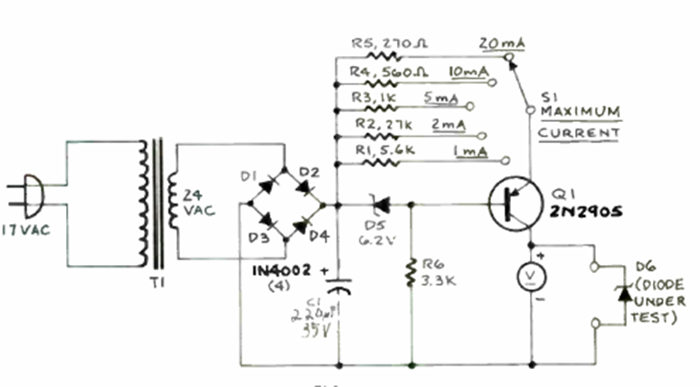
The purpose of this circuit, which we found in the November 1986 Radio Electronics issue, is to determine the voltage across a zener diode. Several test currents can be selected.
The automatic modulated siren circuit shown in the figure really produces an interesting sound...
This circuit was found in the August 1973 issue of Radio Electronics magazine. The Darlington...
This circuit has three settings, central sound frequency, modulation speed and modulation depth. The...