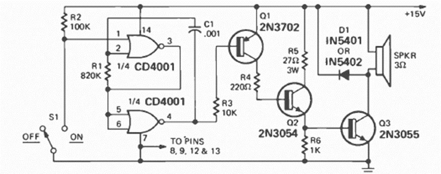
This alarm oscillator was found in the December 1974 issue of Radio Electronics magazine. The power transistor must be equipped with a good heat sink. The Frequency basically is given by C1.
The automatic modulated siren circuit shown in the figure really produces an interesting sound...
This circuit was found in the August 1973 issue of Radio Electronics magazine. The Darlington...
This circuit has three settings, central sound frequency, modulation speed and modulation depth. The...