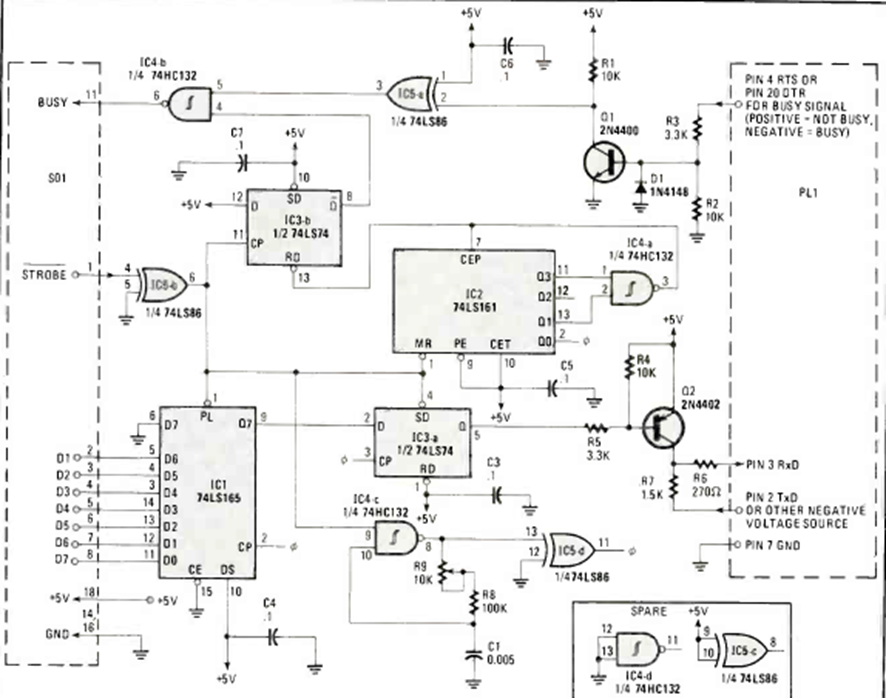
This circuit was found in the May 1985 issue of Radio Electronics magazine. It applies to computers of the time with Centronics output. However, it is worth analyzing its operation for possible restorations or adaptations.
This circuit was found in the May 1985 issue of Radio Electronics magazine. It applies to computers of the time with Centronics output. However, it is worth analyzing its operation for possible restorations or adaptations.