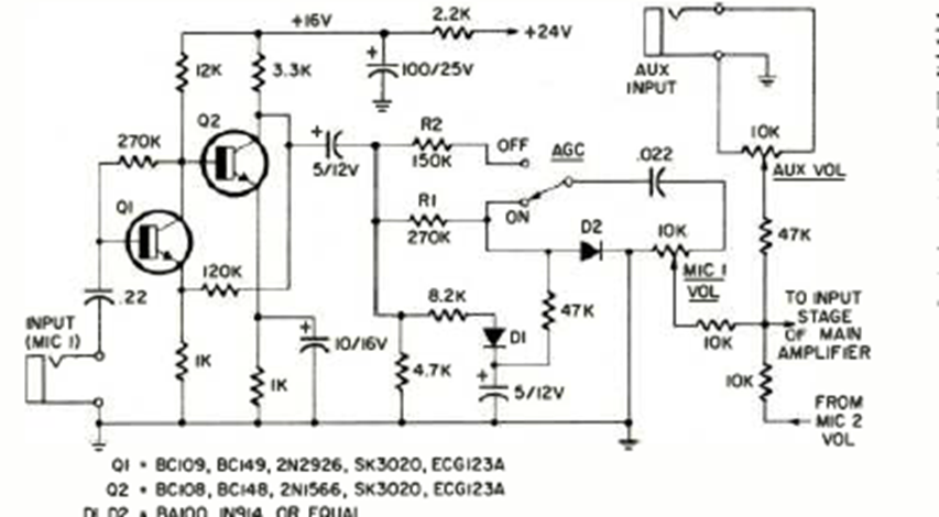
This circuit was featured in the March 1972 issue of Radio Electronics magazine. It adds automatic gain control to turntables by acting directly on the cartridge signal.
Found in Philips' 1967 documentation, this circuit makes use of period components. The SCR can be...
The circuit presented, from the Analog Devices linear integrated circuits manual, has compensation for...
This circuit uses a 741 operational amplifier that must be powered by a symmetrical source of 6 to...