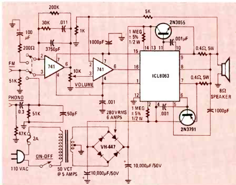
This 50 W amplifier was found in the November 1983 Radio Electronics issue. The circuit is suitable for the case and includes a preamp with tone control using off-the-shelf components.
This circuit has a voltage gain of 30 times and passband of 14 MHz. The circuit is from the 1974...
In the figure we have an oscillator circuit by Wien Bridge (Wien Bridge Oscillator). The frequency of...
This timer with 1 second accuracy was obtained in a 1973 documentation. The Buzzer is a low-power type...