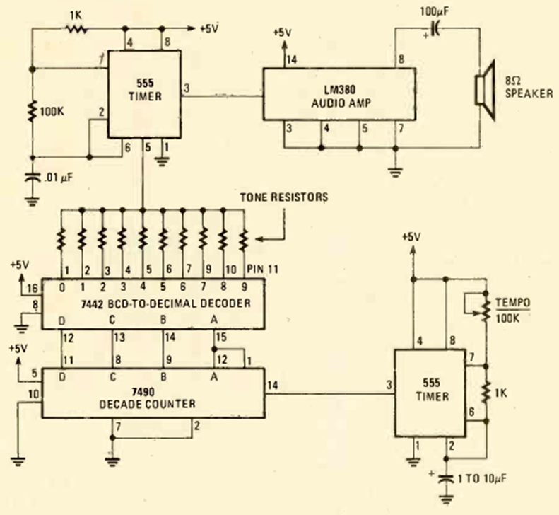
This sequential tone generator circuit was found in the July 1980 issue of Radio Electronics magazine. It uses well-known integrated circuits. The tones are generated by programming resistors.
The movement of the indicator needle indicates when something or someone approaches the sensor, an...
This circuit was found in an Electronic Design from 1968. Its purpose is to produce synchronized trigger...
Using the CMOS IC 4046 we found this VCO in the November 1984 Radio Electronics magazine. The...