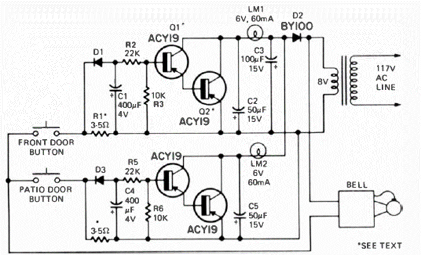
This circuit has a visual indication of activation and is suitable for people with hearing impairments. The circuit was found in the March 1974 issue of Radio Electronics magazine.
The movement of the indicator needle indicates when something or someone approaches the sensor, an...
This circuit was found in an Electronic Design from 1968. Its purpose is to produce synchronized trigger...
Using the CMOS IC 4046 we found this VCO in the November 1984 Radio Electronics magazine. The...