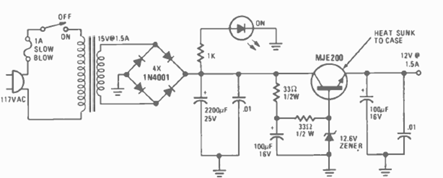
This power supply appeared in an article in the September 1977 issue of Radio Electronics magazine. It is designed to power digital circuits. The transistor must be equipped with a good heatsink.
This power supply appeared in an article in the September 1977 issue of Radio Electronics magazine. It is designed to power digital circuits. The transistor must be equipped with a good heatsink.