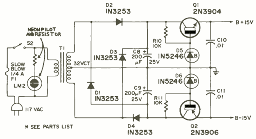
This circuit was found in the February 1971 issue of Radio Electronics magazine. It is designed to power the previous circuit, providing a maximum current of around 50 mA.
We found this bench circuit in a Radio Electronics magazine from July 1962. The transistors are...
This circuit is from an 80's documentation. The circuit makes use of a component of the era, the...
This Linear Technology circuit can measure currents from 100 pA to 100 uA. The circuit is from the...