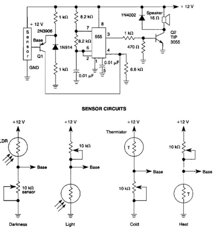
This circuit has 4 operating modes and was found in the 1995 Encyclopedia of Electronic Circuits Volume 5. The circuit works with light or heat sensors.
We find this circuit in American documentation from the 1980s. The accuracy of the circuit depends on the...
The presented circuit uses a symmetrical power source to supply an amplifier with the LM139 or...
High quality sound can be obtained from this transistor amplifier. The output transistors must be...