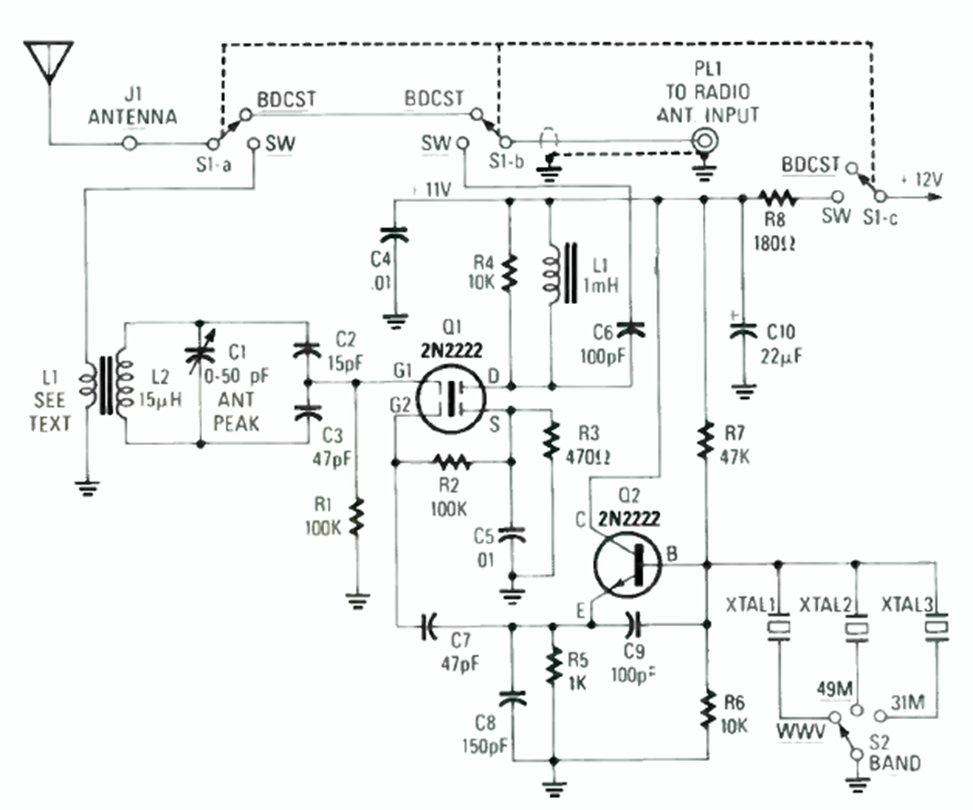
We found this circuit in the June 1987 issue of Radio Electronics magazine. With it, it is possible to receive signals from the bands determined by the crystals in a common medium wave receiver.
We find this circuit in American documentation from the 1980s. The accuracy of the circuit depends on the...
The presented circuit uses a symmetrical power source to supply an amplifier with the LM139 or...
High quality sound can be obtained from this transistor amplifier. The output transistors must be...