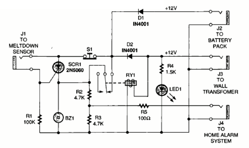
This circuit that detects when the refrigerator is not working properly was found in the February 1997 Electronics Now magazine.
We find this circuit in American documentation from the 1980s. The accuracy of the circuit depends on the...
The presented circuit uses a symmetrical power source to supply an amplifier with the LM139 or...
High quality sound can be obtained from this transistor amplifier. The output transistors must be...