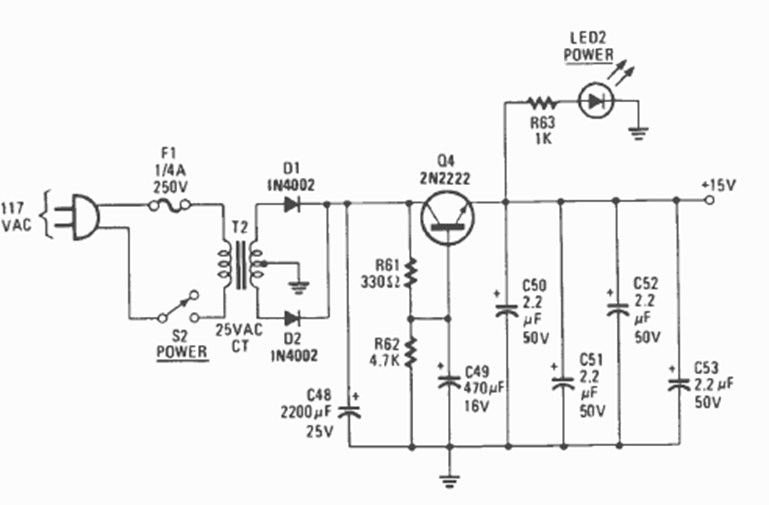
This simple 15 V power supply was found in an article describing an assembly in the January 1987 Radio Electronics magazine. The power supply is used to power the circuit described.
We found this test circuit in a March 1967 Radio Electronics. The circuit uses a zener-regulated supply and...
We found this circuit in a 1995 publication. It applies to transceivers in the citizen's range (11...
The figure shows how to associate flip-flops in a shift register to obtain a lower frequency...