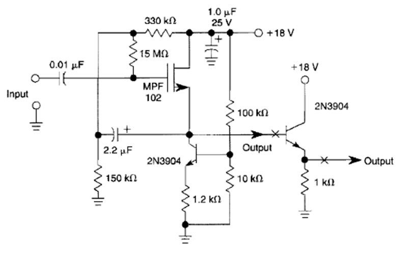
This very high input impedance JFET circuit was found in the 1995 Encyclopedia of Electronic Circuits Volume 5. The JFET is a general-purpose transistor as is the output transistor.
We find this circuit in American documentation from the 1980s. The accuracy of the circuit depends on the...
The presented circuit uses a symmetrical power source to supply an amplifier with the LM139 or...
High quality sound can be obtained from this transistor amplifier. The output transistors must be...